Pierwszy biznes – Wsparcie w starcie - 2025
Zakładam firmęPożyczka na podjęcie działalności gospodarczej
09/02/2026
Szanowni Państwo,
INFORMUJEMY, ŻE NABÓR WNIOSKÓW O UDZIELENIE POŻYCZKI NA PODJĘCIE DZIAŁALNOŚCI GOSPODARCZEJ W RAMACH PROGRAMU PIERWSZY BIZNES – WSPARCIE W STARCIE, ZOSTANIE z dniem 09.02.2026r. o godz. 24:00 ZAMKNIĘTY z uwagi na wyczerpanie się środków przeznaczonych na realizację Programu w ramach Makroregionu południowego.
03/02/2026 godz. 10.00
Szanowni Państwo,
Informujemy, że Agencja Rozwoju Regionalnego S.A. z siedzibą w Bielsku-Białej w ramach rozpoczętego 29.01.2026r. o godz. 8.00 naboru WSTRZYMUJE przyjmowanie Wniosków o udzielenie pożyczki na podjęcie działalności gospodarczej w ramach Programu Pierwszy biznes – Wsparcie w starcie z uwagi na wyczerpanie się limitu dostępnych środków w Agencji Rozwoju Regionalnego S.A.
Możliwe jest jeszcze składanie wniosków u innych Uczestników Konsorcjum- prosimy sprawdzać na bieżąco informacje w tym zakresie bezpośrednio na ich stronach.
23/01/2026
Szanowni Państwo,
W związku zawarciem z Bankiem Gospodarstwa Krajowego
Umowy Operacyjnej nr 2/WWS/1025/2025/XI/EFS/306 informujemy, że ogłaszamy NABÓR WNIOSKÓW O UDZIELENIE POŻYCZKI
NA PODJĘCIE DZIAŁALNOŚCI GOSPODARCZEJ w ramach programu Pierwszy biznes - Wsparcie w starcie,
który rozpocznie się 29 stycznia 2026 r. o godzinie 8:00.
Informacja o jego zamknięciu zostanie zamieszczona na stronie internetowej w momencie wyczerpania się środków w Makroregionie południowym.
Z uwagi na wysokość dostępnego limitu środków informujemy, że każdy z Partnerów Finansujących (siedmiu Uczestników Konsorcjum) dysponuje ograniczoną pulą środków tj. 2.382.857,14 zł
Projekt ,,Pierwszy biznes – Wsparcie w starcie” realizowany
przez Bank Gospodarstwa Krajowego.
Dofinansowanie projektu z UE: 556.175.572,36 PLN
Pożyczka na podjęcie działalności gospodarczej, w tym bezpłatne
usługi doradztwa i szkolenia
w ramach
„Rządowego Programu Pierwszy biznes – Wsparcie w starcie” oraz „Programu Fundusze Europejskie dla Rozwoju Społecznego na lata 2021-2027 (FERS)” finansowana jest ze środków Europejskiego Funduszu Społecznego Plus w okresie programowania 2021 – 2027 oraz Funduszu Pracy.
W ramach zawartej z Bankiem Gospodarstwa Krajowego Umowy Operacyjnej nr 2/WWS/1025/2025/XI/EFS/306 w dniu 10.12.2025r. KONSORCJUM w składzie: Agencja Rozwoju Regionalnego S.A. w Bielsku – Białej (Lider Konsorcjum), Agencja Rozwoju Regionalnego w Częstochowie S.A., Rudzka Agencja Rozwoju „Inwestor” Spółka z o.o., Rzeszowska Agencja Rozwoju Regionalnego S.A. Fundacja Rozwoju Regionu Rabka, „Agencja Rozwoju Regionalnego w Starachowicach” i Agencja Rozwoju Regionalnego "MARR" Spółka Akcyjna, działający wspólnie jako PARTNERZY FINANSUJĄCY
realizuje zadanie
w Makroregionie południowym obejmującym województwa: śląskie, małopolskie, opolskie, podkarpackie, świętokrzyskie i łódzkie.

Środki przeznaczone na realizację programu Pierwszy biznes- Wsparcie w starcie
w Makroregionie południowym wynoszą: 16 680 000,00 zł
Celem realizacji projektu jest udzielenie wsparcia finansowego, szkoleniowego oraz doradczego dla osób, które planują podjęcie działalności gospodarczej oraz wsparcia szkoleniowego i doradczego pożyczkobiorcom w pierwszym okresie prowadzenia działalności gospodarczej.
NAJWAŻNIEJSZE INFORMACJE O POŻYCZCE
PIERWSZY BIZNES - WSPARCIE W STARCIE
Pożyczki oraz usługi doradcze i szkoleniowe przyznawane są zgodnie z warunkami dopuszczalności pomocy de minimis
Kto może ubiegać się o pożyczkę?
- bezrobotni,
- niezatrudnieni i niewykonujący innej pracy zarobkowej z wyłączeniem cudzoziemców,
o których mowa w art. 1 ust. 3 pkt 2 lit. o ustawy, - studenci ostatniego roku studiów, niezatrudnieni i niewykonujący innej pracy zarobkowej, z wyłączeniem cudzoziemców, o których mowa w art. 1 ust. 3 pkt 2 lit. o ustawy,
- niezatrudnieni i niewykonujący innej pracy zarobkowej poszukujący pracy opiekunowie osób z niepełnosprawnością, z wyłączeniem cudzoziemców, o których mowa w art. 1 ust. 3 pkt 2 lit. o ustawy,
- osoby, które w okresie ostatnich 3 miesięcy przed miesiącem złożenia wniosku o pożyczkę średniomiesięcznie uzyskiwały wynagrodzenie z tytułu zatrudnienia lub innej pracy zarobkowej, zasiłki lub inne świadczenia wypłacane z Funduszu Pracy, lub inne przychody w wysokości nieprzekraczającej przeciętnego wynagrodzenia, z wyłączeniem cudzoziemców, o których mowa w art. 1 ust. 3 pkt 2 lit. o ustawy,
- powracający z zagranicy.
Najważniejsze warunki do spełnienia przez Wnioskodawcę (wszystkie warunki określone szczegółowo w REGULAMINIE):
- w okresie 12 miesięcy (poprzedzających dzień złożenia wniosku) nie prowadził na terenie Rzeczpospolitej Polskiej działalności gospodarczej oraz nie pozostawał w okresie zawieszenia wykonywania tej działalności,
- na dzień złożenia wniosku nie wykonuje za granicą działalności gospodarczej i nie pozostaje w okresie zawieszenia wykonywania tej działalności gospodarczej,
- w okresie dwóch lat (przed wystąpieniem z wnioskiem o pożyczkę) nie był prawomocnie skazany za przestępstwa składania fałszywych zeznań lub oświadczeń, przestępstwo przeciwko wiarygodności dokumentów lub przeciwko obrotowi gospodarczemu i interesom majątkowym w obrocie cywilnoprawnym, na podstawie ustawy z dnia 6 czerwca1997 r. – Kodeks karny, za przestępstwo skarbowe na podstawie ustawy z dnia 10 września 1999 r. – Kodeks karny skarbowy lub za odpowiedni czyn zabroniony określony w przepisach prawa obcego,
- na dzień składania wniosku nie posiada nieuregulowanych w terminie zobowiązań publicznoprawnych lub cywilnoprawnych.
Jaką kwotę pożyczki można otrzymać?
Maksymalna wartość pożyczki nie może przekroczyć 20-krotnej wysokości przeciętnego wynagrodzenia, które obowiązuje w dniu złożenia wniosku i obowiązującego w dniu podpisania umowy z pożyczkobiorcą.
- Zgodnie z ostatnim Komunikatem Prezesa GUS wysokość przeciętnego wynagrodzenia w trzecim kwartale 2025r. wyniosła 8 771,70 zł,
- Zgodnie z ostatnim Komunikatem Prezesa GUS wysokość przeciętnego wynagrodzenia w czwartym kwartale 2025r. wyniosła 9 197,79 zł.
Na jaki okres spłaty udzielane są pożyczki?
Maksymalny okres spłaty pożyczki - 7 lat, w tym możliwy okres karencji w spłacie kapitału do 12 m-cy.
Jak oprocentowana jest pożyczka?
Oprocentowanie pożyczki jest stałe i wynosi w skali roku 0,25 %
Na co można wydatkować środki z udzielonej pożyczki?
Środki pożyczki na podjęcie działalności gospodarczej są przeznaczane wyłącznie na wydatki niezbędne do jej podjęcia zgodnie z REGULAMINEM, ponoszone przez pożyczkobiorców zgodnie z regulacjami unijnymi i krajowymi.
Pożyczki nie mogą być łączone z innymi środkami publicznymi, w tym środkami unijnymi, przeznaczonymi na podjęcie działalności gospodarczej.
Czy pożyczka podlega umorzeniu?
Tak, jest możliwe częściowe umorzenie pożyczki po spełnieniu określonych
w REGULAMINIE warunków w części równej 6-krotnej wysokości przeciętnego wynagrodzenia nie więcej niż 50 % wartości pożyczki.
Jakie są opłaty za udzielenie pożyczki?
Pożyczkobiorca nie ponosi prowizji i opłat za czynności związane z udzieleniem pożyczki.
Jakie jest wymagane zabezpieczenie pożyczki?
Obligatoryjnym zabezpieczeniem spłaty i zwrotu pożyczki jest:
- weksel własny in blanco, i
- inne zabezpieczenia, w tym w szczególności: hipoteka, zabezpieczenie rzeczowe,
gwarancja bankowa, ubezpieczeniowa, poręczenie przez osobę fizyczną lub prawną, zaproponowane przez Wnioskodawcę i zaakceptowane/ocenione przez partnera finansującego jako wystarczające.
TRYB SKŁADANIA WNIOSKÓW I WZORY DOKUMENTÓW
Każdy z Partnerów Finansujących przyjmują wnioski o pożyczki do czasu wyczerpania się puli środków przeznaczonych na realizację przez niego programu w ramach Makroregionu południowego.
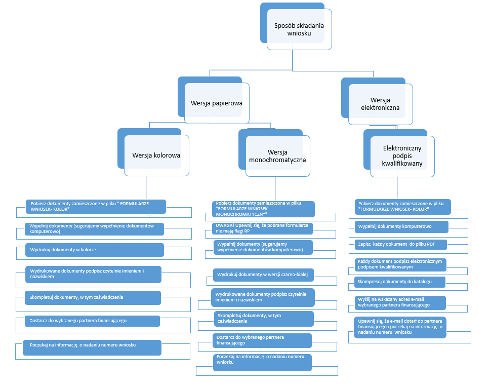
Wnioski można składać w wersji papierowej lub elektronicznej zgodnie z opisaną
W ZASADACH NABORU I ROZPATRYWANIA WNIOSKÓW procedurą.
W załączeniu przedstawiamy kompletny WYKAZ PLACÓWEK w całym Makroregionie południowym wraz z danymi do kontaktu poszczególnych Partnerów Finansujących i ich placówek.
Wnioskodawca może złożyć tylko jeden wniosek w ramach całego Makroregionu południowego. Natomiast po uzyskaniu ewentualnej negatywnej decyzji może złożyć kolejny wniosek. Zalecamy by wnioski składać do partnera finansującego najbliżej umiejscowionego w stosunku do planowanego miejsca wykonywania działalności gospodarczej.
Wniosek w formie papierowej wraz z załącznikami należy dostarczać w formie wydruku podpisanego czytelnie (imieniem i nazwiskiem) do wybranego partnera finansującego na adres wskazany w wykazie placówek i jego stronie internetowej (jego siedziby, biura lub placówki terenowej).
Wniosek w wersji elektronicznej wraz z załącznikami opatrzony elektronicznym podpisem kwalifikowanym należy przesłać na wskazany w wykazie placówek adres mailowy wybranego partnera finansującego.
Kontakt do biura Agencji Rozwoju Regionalnego S.A. w Bielsku-Białej:
ul. Partyzantów 59, 43-300 Bielsko-Biała,
mail: wws@arrsa.pl, tel. 33 470 83 19; 518 361 800; 518 361 729
Kompletne wnioski wraz z wymaganymi załącznikami zostaną rozpatrzone
w terminie 30 dni od daty ich złożenia.
Poniżej publikujemy REGULAMIN udzielania pożyczki na podjęcie działalności gospodarczej oraz świadczenia usług doradztwa i szkoleń wraz z WNIOSKIEM i wymaganymi załącznikami.
Wnioskodawca zobligowany jest do stosowania wersji kolorowej wniosku i załączników.
W przypadku braku możliwości przygotowania wydruku papierowego w kolorze należy wypełnić wniosek i załączniki w udostępnionej wersji monochromatycznej dokumentów.
ZŁÓŻ PRAWIDŁOWO WNIOSEK tj. ZGODNIE ZE
ZAŁĄCZNIKI do wniosku:
- WYSOKOŚĆ PRZECIĘTNEGO MIESIĘCZNEGO WYNAGRODZENIA (Załącznik nr 1 do Wniosku o udzielenie pożyczki – UWAGA wypełnia Partner Finansujący, dlatego brak możliwości pobrania pliku)
- OŚWIADCZENIE O POMOCY DE MINIMIS (Załącznik nr 2 do Wniosku o udzielenie pożyczki - obligatoryjny)
- OŚWIADCZENIE O NIEUBIEGANIU SIĘ O INNE ŚRODKI PUBLICZNE NA WNIOSKOWANE PRZEDSIĘWZIĘCIE (Załącznik nr 3 do Wniosku o udzielenie pożyczki- obligatoryjny)
- OŚWIADCZENIE MAJĄTKOWE WNIOSKODAWCY/PORĘCZYCIELA (Załącznik nr 4 do Wniosku o udzielenie pożyczki- obligatoryjny dla Wnioskodawcy i wszystkich Poręczycieli)
- OŚWIADCZENIE O NIEWYKONYWANIU ZATRUDNIENIA LUB INNEJ PRACY ZAROBKOWEJ (Załącznik nr 5 do Wniosku o udzielenie pożyczki) (jeśli dotyczy)
- OŚWIADCZENIE O BYCIU OPIEKUNEM OSOBY Z NIEPEŁNOSPRAWNOŚCIĄ (Załącznik nr 6 do Wniosku o udzielenie pożyczki) (jeśli dotyczy)
- Potwierdzenie osiąganych dochodów przez poręczyciela np. ZAŚWIADCZENIE O ZATRUDNIENIU I WYSOKOŚCIACH WYNAGRODZENIA (Załącznik nr 7 do Wniosku o udzielenie pożyczki - zaświadczenie może być dostarczone na innym druku pod warunkiem zawarcia w nim wszystkich wymaganych informacji); Klauzula Informacyjna dla osób z zakładu pracy (Załącznik nr 7a do Wniosku o udzielenie pożyczki – jeśli dotyczy)
- Zaświadczenie z Zakładu Ubezpieczeń Społecznych o niezgłoszeniu wnioskodawcy do ubezpieczenia (jeśli dotyczy- obligatoryjne dla Wnioskodawcy, o którym mowa w § 6 ust. 1 pkt 2-4)(Wnioskodawca może samodzielnie wygenerować dane z konta ubezpieczonego korzystając z Platformy Usług Elektronicznych ZUS. Partner finansujący weryfikuje autentyczność zaświadczenia w formie wydruku z Platformy Usług Elektronicznych ZUS przy wykorzystaniu wyszukiwarki potwierdzeń dostępnej na stronie: https://www.zus.pl/portal/riu/riuPortalWeryfPotw.npi)
- Kopia/kopie Zaświadczenia/Zaświadczeń o pomocy de minimis (obligatoryjnie dotyczy Wnioskodawcy, który otrzymał pomoc de minimis w okresie ostatnich trzech lat podatkowych), potwierdzona ze zgodnością z oryginałem
- Zaświadczenie z właściwego Urzędu Skarbowego oraz Zakładu Ubezpieczeń Społecznych o niezaleganiu z wpłatami odpowiednich należności wystawione nie wcześniej niż 3 miesiące przed datą złożenia wniosku (obligatoryjne dla Wnioskodawcy, który uprzednio prowadził działalność gospodarczą)
- Zaświadczenie z uczelni o kontynuacji nauki na ostatnim roku studiów (obligatoryjne dla Wnioskodawcy - studenta)
- Zaświadczenie z Powiatowego Urzędu Pracy potwierdzające posiadanie statusu bezrobotnego (obligatoryjne dla Wnioskodawcy- bezrobotnego)
- Zaświadczenie z Powiatowego Urzędu Pracy potwierdzające posiadanie statusu poszukującego pracy (jeśli dotyczy- obligatoryjne dla Wnioskodawcy, o którym mowa w § 6 ust. 1 pkt 4- poszukującego pracy opiekun osoby/osób z niepełnosprawnością)
- Potwierdzoną za zgodność z oryginałem kopię orzeczenia o niepełnosprawności łącznie ze wskazaniami: konieczności stałej lub długotrwałej opieki lub pomocy innej osoby w związku ze znacznie ograniczoną możliwością samodzielnej egzystencji oraz konieczności stałego współudziału na co dzień opiekuna dziecka w procesie jego leczenia, rehabilitacji i edukacji lub kopia orzeczenia o znacznym stopniu niepełnosprawności (obligatoryjne dla opiekuna osoby z niepełnosprawnością)
- Oświadczenie potwierdzające prawo opieki (jeśli dotyczy opiekuna osoby z niepełnosprawnością)
- Zaświadczenie potwierdzające wysokość osiąganych przychodów z okresu ostatnich trzech miesięcy przed miesiącem złożenia wniosku o pożyczkę (jeśli dotyczy)
Dodatkowe załączniki wymagane przez Partnera Finansującego:
- OŚWIADCZENIA WNIOSKODAWCY (Załącznik nr 8 do Wniosku o udzielenie pożyczki- obligatoryjny dla Wnioskodawcy)
- KLAUZULA INFORMACYJNA I (RODO) (Załącznik nr 9 a do Wniosku o udzielenie pożyczki - obligatoryjny dla Wnioskodawcy, Poręczycieli, Współmałżonków)
- FERS_KLAUZULA INFORMACYJNA (Załącznik nr 9 b do Wniosku o udzielenie pożyczki - obligatoryjny dla Wnioskodawcy, Poręczycieli, Współmałżonków)
- KLAUZULA INFOMACYJNA BGK (Załącznik nr 9 c do Wniosku o udzielenie pożyczki - obligatoryjny dla Wnioskodawcy, Poręczycieli, Współmałżonków)
- UPOWAŻNIENIE do BIG InfoMonitor konsument (Załącznik nr 10 a do Wniosku o udzielenie pożyczki - obligatoryjny dla Wnioskodawcy, Poręczycieli jeżeli dotyczy)
- UPOWAŻNIENIE do BIG InfoMonitor przedsiębiorstwo (Załącznik nr 10 b do Wniosku o udzielenie pożyczki) (jeżeli dotyczy - obligatoryjny dla Poręczyciela prowadzącego działalność gospodarczą)
- ARKUSZ FINANSOWY – kalkulacja przychodów, prognoza finansowa uproszczona (Załącznik nr 11 do Wniosku o udzielenie pożyczki) (obligatoryjny- przedstawiona kalkulacja powinna przedstawiać wszystkie prognozowane dane finansowe planowanej do uruchomienia działalności gospodarczej min. w okresie pierwszych trzech lat działalności)
- ARKUSZ SPRAWOZDANIE FINANSOWE dla poręczyciela prowadzącego działalność gospodarczą - uproszczona forma rozliczenia (Załącznik nr 12 a do Wniosku o udzielenie pożyczki) lub dla poręczyciela prowadzącego działalność gospodarczą – pełna księgowość (Załącznik nr 12 b do Wniosku o udzielenie pożyczki) (jeśli dotyczy) (przedstawiona kalkulacja powinna przedstawiać wszystkie prognozowane dane finansowe prowadzonej działalności gospodarczej min. w okresie kolejnych trzech lat działalności)
- OŚWIADCZENIE WNIOSKODAWCY/POŻYCZKOBIORCY O NIEPODLEGANIU WYKLUCZENIU Z TYTUŁU SANKCJI (Załącznik nr 13 do Wniosku o udzielenie pożyczki- obligatoryjny dla Wnioskodawcy)
- FORMULARZ INFORMACJI PRZEDSTAWIONYCH PRZY UBIEGANIU SIĘ O POMOC PUBLICZNĄ DE MINIMIS (Załącznik nr 14 do Wniosku o udzielenie pożyczki- obligatoryjny dla Wnioskodawcy) (elementy formularza dotyczące parametrów działalności do uzupełnienia na dzień podpisania umowy)
Dodatkowe dokumenty do zapoznania się:
- POROZUMIENIE STRON WS. WSPÓŁADMINISTROWANIA POWIERZONYCH DANYCH OSOBOWYCH
- KLAUZULA I (Konsorcjum)
- FERS_KLAUZULA INFORMACYJNA
- KLAUZULA INFOMACYJNA BGK
- KLAUZULA INFORMACYJNA DOTYCZĄCA OCHRONY DANYCH OSOBOWYCH DLA OSÓB WSKAZANYCH W ZAŚWIADCZENIU O ZATRUDNIENIU I WYSOKOŚCI WYNAGRODZENIA
Dokumenty związane z zawarciem umowy pożyczki:
- wzór OŚWIADCZENIA MSP (do uzupełnienia i dostarczenia po decyzji i założeniu działalności gospodarczej, konieczny na dzień podpisania umowy pożyczki)
- FORMULARZ INFORMACJI PRZEDSTAWIONYCH PRZY UBIEGANIU SIĘ O POMOC PUBLICZNA DE MINIMIS (aktualizacja formularza złożonego z wnioskiem o udzielenie pożyczki, konieczny na dzień podpisania umowy pożyczki)
- OŚWIADCZENIE O POMOCY DE MINIMIS (aktualizacja oświadczenia złożonego z wnioskiem o udzielenie pożyczki, konieczne na dzień podpisania umowy pożyczki)
- wzór UMOWY POŻYCZKI WWS
- OŚWIADCZENIE WSPÓLNIKA SPÓŁKI CYWILNEJ (Załącznik nr Regulaminu nr 3 udzielania pożyczek na podjęcie działalności gospodarczej oraz świadczenia usług doradztwa i szkoleń w ramach „Rządowego Programu Pierwszy biznes – Wsparcie w starcie” oraz „Programu Fundusze Europejskie dla Rozwoju Społecznego na lata 2021-2027 (FERS) (jeśli dotyczy)
- ZASADY DOKUMENTOWANIA I ROZLICZANIA WYDATKÓW WWS (załącznik nr 3 do umowy pożyczki WWS)
- ZASADY PRZEPROWADZANIA KONTROLI WWS (załącznik nr 4 do umowy pożyczki WWS)
- HARMONOGRAM SPŁAT (załącznik nr 3 do umowy pożyczki WWS) (załącznik generowany przy podpisaniu umowy pożyczki w wersji prognozowanej i po wypłacie w ostateczny/rzeczywisty harmonogram spłat)
- TABELA OPŁAT I PROWIZJI WWS
Dokumenty związane z rozliczeniem umowy pożyczki:
PAKIET KOLOR:
- wzór Zestawienia wydatków do rozliczenia pożyczki WWS 2024
- wzór oświadczenia do rozliczenia pożyczki WWS 2024
PAKIET MONOCHROMATYCZNY:
- MONO wzór Zestawienia wydatków do rozliczenia pożyczki WWS 2024
- MONO wzór oświadczenia do rozliczenia pożyczki WWS 2024
JAK PRZYGOTOWAĆ SIĘ DO ROZLICZENIA POŻYCZKI?
SZKOLENIA I DORADZTWO
Doradztwo i szkolenia w ramach Rządowego Programu Pierwszy biznes – Wsparcie w starcie dostępne są dla osób ubiegających się o pożyczkę na podjęcie działalności gospodarczej i dla pożyczkobiorców po zawarciu umowy pożyczki.
Doradztwo oraz szkolenie dla osób ubiegających się o pożyczkę obejmuje w szczególności wsparcie :
- w przygotowaniu wniosku, sporządzania opisu i kosztorysu przedsięwzięcia,
- zakładaniu działalności gospodarczej.
Doradztwo oraz szkolenie na rzecz osób, którym udzielono pożyczki na podjęcie działalności gospodarczej obejmuje w szczególności tematyki:
- prowadzenia działalności gospodarczej,
- formy opodatkowania działalności gospodarczej,
- prowadzenia księgowości
Uzyskanie doradztwa i szkoleń przez pożyczkobiorcę stanowi pomoc de minimis.
Usługi doradztwa i szkoleń dla pożyczkobiorców świadczone są zgodnie z REGULAMINEM na podstawie informacji zwartej we WNIOSKU o udzielenie pożyczki.
Sprawdź najbliższe szkolenie w: HARMONOGRAMIE WSPARCIA SZKOLENIOWO-DORADCZEGO
Dodatkowo informujemy, że Agencja Rozwoju Regionalnego S.A. z siedzibą w Bielsku-Białej współpracuje przy realizacji tego zadania z Akademią Nauk Stosowanych w Bielsku-Białej.
Osoby do kontaktu w sprawie informacji o pożyczce Pierwszy biznes - Wsparcie w starcie dostępne w godzinach otwarcia biura Agencji Rozwoju Regionalnego S.A. w Bielsku-Białej ( ul. Partyzantów 59, 43-300 Bielsko-Biała):
Wnioskodawców zachęcamy do udziału w wideokonferencjach za pomocą Microsoft Teams.
W celu umówienia rozmowy prosimy o kontakt z doradcą klienta.